所属分类:直流无刷电机驱动器
所属系列:通例系列
更新日期:2020-04-07


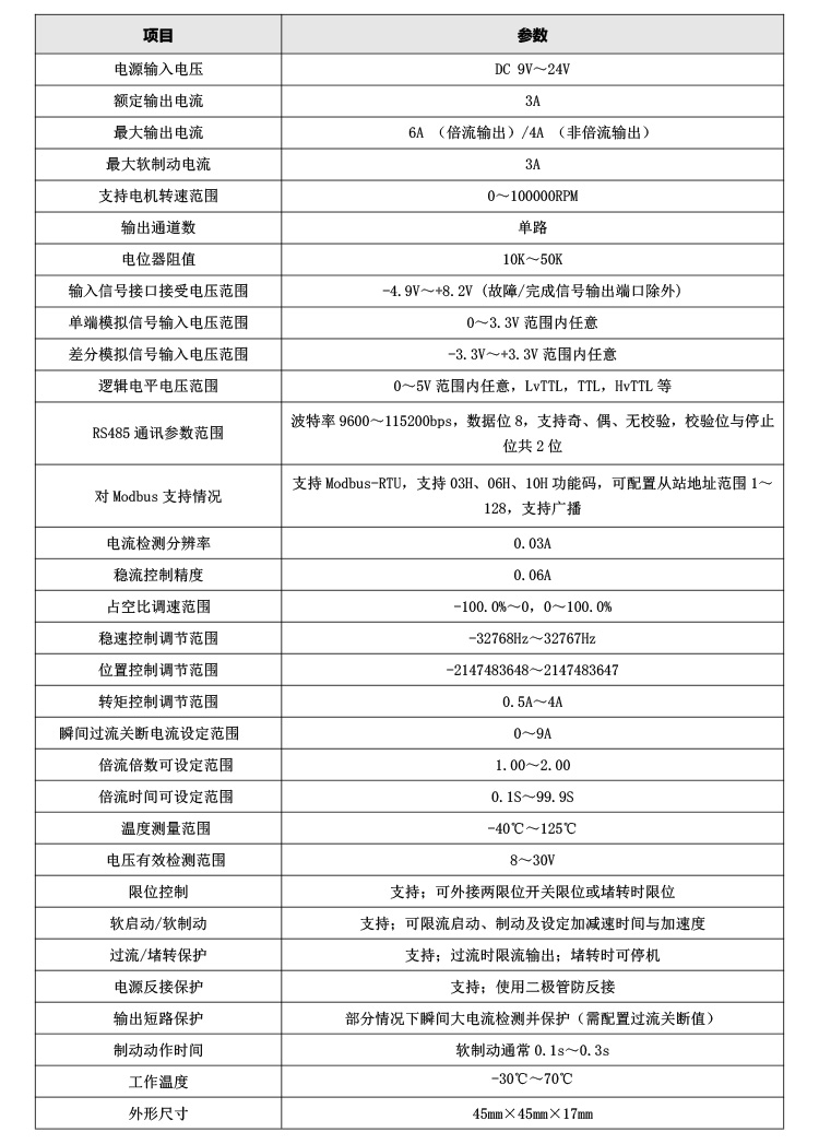
品牌:艾思控 型号:AQMD2403BLS-M 电压规模:9-24V 额定电流:3A 最大电流:6A(倍流)/4A(非倍流) 控制信号:电位器、模拟量、PWM、脉冲、频率、开关、RS485 调速方法:占空比、闭环调速、位置控制、力矩控制 适用电机:直流有感无刷电机 最大匹配电机:12V-18W,24V-50W |
|
AQMD_BLS系列电机驱动器使用先进的电机电流准确检测手艺、有感无刷电机自测速、有感无刷电机转动位置检测、再生电流恒电流制动与加速率控制手艺和PID调理手艺可完善地控制电机平稳正反转、换向及制动,输出电流实时调控避免过流,精准控制电机转速和转动位置,电机响应时间短且反冲力小。 | |

◆ 电压规模9~24V,额定电流3A,最大电流6A; |

| 电机的三电源线或三霍尔信号线,可不按顺序与驱动器毗连,只需一键操作,对电机霍尔顺序举行学习,通过对电机6次换向控制后学习即完成,电机方可正常驱动。 |

| 支持电位器、模拟量、PWM/频率/脉冲、RS485多种控制信号,支持电机开环调速、闭环调速、位置控制、力矩控制多种事情模式。 |

| 支持倍流输出,从而实现至多2倍额定力矩启动和2倍额定力矩超载运行;可设定倍流时间,避免电机长时间超载运行而损坏;同时,驱动器对内部温度实时监控,当温度抵达设定值时,禁用倍流或关断输出,从而;で。 |

| 驱动器时间-位置闭环调速算法可使电机在低速运行时刚性强,低至60RPM转速也可鼎力大举矩闭环调速控制。 |

| 驱动器可凭证给定的加速率和最大速率控制通俗无刷电机做位置控制。 |

| 关于通例的运动历程控制,可通过一段自界说历程剧本实现运动历程逻辑控制,从而省掉PLC这样的逻辑控制器。 |

| 电压、电流、温度实时监控,过热、过流、堵转、异常大电流、485共模电压;ざ嘀乇;,驱动器事情更稳固可靠。 |



注:配通例减速机后本驱动器可实现1mm或1度精度的定位控制。

注:额定电流为常温通例透风情形长时间限流堵转后功率管周围温度不凌驾85℃的电流。

1. 单电位器占空比/闭环调速点动控制的接法

| 点动控制方法使用电位器调速的事情历程为:按下B1,电机正转,使用电位器调速;B1弹起,电机阻止;当正转限位后电机阻止,再按B1无效;按下B2,电机反转,使用电位器调速;B2弹起,电机阻止;当反转限位时电机阻止,再按B2无效。 |
2. PLC模拟信号占空比/闭环调速的接法

| 此接法的事情历程为:IN1与PLC的AO端口毗连,用于调速;IN2与PLC的Y2,控制电机偏向;IN3与PLC的Y1毗连,控制电机紧迫阻止。 |
3. 单片机PWM信号占空比/闭环调速的接法

| 此接法的事情历程为:单片机的电源地接驱动?榈腃OM口;IN1脚接单片机的PWM的输出,用于调速;IN2和IN3与单片机的两个IO相连,控制电机正反转及紧迫制动。 |
4. 单片机脉冲信号位置控制的接法

| 此接法的事情历程为:单片机的电源地接驱动?榈腃OM口;IN1与单片机的IO1相连,来确定脉冲的个数,用于电机位置控制;VO与单片机的IO0相连,用于完成信号控制;IN2和IN3与单片机的两个IO相连,控制电机正反转及紧迫制动。 |
5. 485多站点控制的接法

| 每台驱动器的485通讯线按A-A、B-B的方法并联后跟一台485主站相连,485主站通过驱动器设置的从站地点来对每台驱动器自力操作。每一个驱动器设置的地点应唯一,不可与其它驱动重视复。 |
提供PC机示例程序,可用来设置参数、调试电机或二次开发。


AQMD_BLS系列直流有感无刷电机驱动器选型表
